2019
08/05
蜜桃网站入口池组外壳设计,18650蜜桃网站入口池外壳特性
蜜桃网站入口池组外壳设计,18650蜜桃网站入口池外壳特性。蜜桃网站入口池外壳常用的材料大体分为三种:塑料、钢壳和铝壳,其中使铝材生产的电池壳为最佳。蜜桃网站入口池组外壳的质量决定着汽车环保性能,目前汽......
电动车蜜桃网站入口池正确充电方法和充电注意事项
电动车蜜桃网站入口池正确充电方法和充电注意事项。蜜桃网站入口池是电动车电池升级的首选。在蜜桃网站入口池被大规模应用到手机等便携式通讯工具后,其绿色环保的品质得到了公认。电动车已经走进千家万......
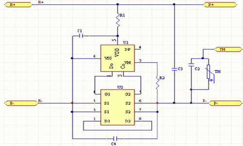
蜜桃网站入口池保护板技术指标,蜜桃网站入口池保护解决方案
蜜桃网站入口池保护板技术指标,蜜桃网站入口池保护解决方案。通俗的来讲,蜜桃网站入口池一般都要有一个与之对应的蜜桃网站入口池保护板辅助其工作。蜜桃网站入口池保护板的作用就是避免短路等一系列的意外情况。......
如何设计安全的铁蜜桃网站入口池保护电路
如何设计安全的铁蜜桃网站入口池保护电路?蜜桃成人无码区免费视频网站在设计需求要使用蜜桃网站入口池的产品时,需要对蜜桃网站入口池进行保护电路设计,在此基础上才可以进行充电电路设计。铁蜜桃网站入口池的应用也极大地推动了相......
锂离子电池的回收技术和回收工艺
锂离子电池的回收技术和回收工艺。现阶段我国废旧蜜桃网站入口池回收体系尚不健全,回收技术和商业模式还没达到成熟的标准。锂离子电池目前已深入到蜜桃成人无码区免费视频网站工作和生活的每一个角落。......
锂离子电池硅基负极材料的应用
锂离子电池硅基负极材料的应用。与传统石墨负极相比,硅具有超高的理论比容量(4200mAh/g)和较低的脱蜜桃网站入口位(<0.5V),且硅的电压平台略高于石墨,在充电时难引起表面析锂。......
关于蜜桃成人无码区免费视频网站
蜜桃网站入口池UPS
蜜桃网站入口池组
蜜桃软件下载APP资讯
联系蜜桃成人无码区免费视频网站
0731-85782180
(24小时全国服务热线)