
如何设计安全的铁蜜桃网站入口池保护电路
来源:蜜桃成人无码区免费视频网站电气 日期:2019-08-05 09:44 浏览量:次
如何设计安全的铁蜜桃网站入口池保护电路?蜜桃成人无码区免费视频网站在设计需求要使用蜜桃网站入口池的产品时,需要对蜜桃网站入口池进行保护电路设计,在此基础上才可以进行充电电路设计。铁蜜桃网站入口池的应用也极大地推动了相应电池管理、电池保护电路的设计开发。蜜桃网站入口池应用时必须要有复杂的控制电路,来有效防止电池的过充电、过放电和过电流状态。

如何设计安全的铁蜜桃网站入口池保护电路?
随着锂离子电池在各个行业用量的迅速激增,电池的安全性能也日益突出,不仅要求锂离子电池具有优异的充、放电性能,还要求具有更高的安全性能。锂离子电池的性能主要取决于所用电池内部材料的结构和性能。这些电池内部材料包括负极材料、电解质、隔膜和正极材料等。其中正、负极材料的选择和质量直接决定锂离子电池的性能与价格。因此廉价、高性能的正、负极材料的研究一直是蜜桃网站入口池行业发展的重点。
铁蜜桃网站入口池的保护功能通常由保护电路板和PTC协同完成,保护板由电子元件组成,在-40℃~+85℃的环境下时刻准确地监视电芯的电压和充放电回路的电流,并及时控制电流回路的通断;PTC的主要作用是在高温环境下进行保护,防止电池发生燃烧、爆炸等恶性事故。
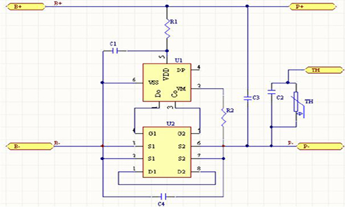
蜜桃网站入口池保护电路通常由控制IC、MOs开关管、熔断保险丝、电阻、电容等元件组成,如图2所示。正常的情况下,控制IC输出信号控制MOs开关管导通,使电芯与外电路导通,当电芯电压或回路电流超过规定值时,它立即控制MOS管关断,以保护电芯的安全。
蜜桃网站入口池需要做过电压充电保护、过电压放电保护、过流放电保护、短路保护等。所以蜜桃成人无码区免费视频网站在设计蜜桃网站入口池保护电路的时候,至少要实现以上保护功能。
蜜桃网站入口池保护电路设计
由于铁蜜桃网站入口池的化学特性,在正常使用过程中,其内部进行电能与化学能相互转化的化学正反应,但在某些条件下,如对其过充电、过放电和过电流将会导致电池内部发生化学副反应,该副反应加剧后,会严重影响电池的性能与使用寿命,并可能产生大量气体,使电池内部压力迅速增大后爆炸而导致安全问题,因此所有的铁蜜桃网站入口池都需要一个保护电路,用于对电池的充、放电状态进行有效监测,并在某些条件下关断充、放电回路以防止对电池发生损害。
铁蜜桃网站入口池保护电路包括过度充电保护、过电流/短路保护和过放电保护,要求过充电保护高精密度、保护IC功耗低、高耐压以及零伏可充电等特性。
蜜桃网站入口池保护电路工作原理
假冒伪劣的蜜桃网站入口池存有着严重的质量事故,这些假冒伪劣的蜜桃网站入口池很有可能出現过充,过放问题,从而导致暴炸,也是可能发生内部电路的短路,造成暴炸。然而有种产品能够有效地避免蜜桃网站入口池过充,过放和内部电路发生短路,它就是蜜桃网站入口池保护板。
到蜜桃网站入口池保护板也有保护电池,避免电池过充的功能。当外接电源对电池持续快速地进行冲电时,蜜桃网站入口池保护板就会产生保护作用,当蜜桃网站入口池内部电量达到饱和程度时,蜜桃网站入口池保护板内部电路就会自动切断外界快速充电的电源。使得外界的电源不能够进入电池呢。这也正是蜜桃网站入口池保护板对电池过充进行保护的原理。
好了,这个铁蜜桃网站入口池保护电路暂时就介绍到这里,其他更多详情还是多查阅手册吧。欢迎大家评论交流,如果觉得我这篇文章写到很好到话,就转发出去分享给更多到朋友吧。
蜜桃网站入口池组
蜜桃软件下载APP资讯
联系蜜桃成人无码区免费视频网站